泰安或将建机场及保税物流中心
时间:
2014-09-01 08:38来源:
大众网
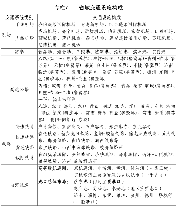
建设海陆空联动的国际物流运输体系。提升山东省对40外门户地位。济南、青岛、烟台机场为干线机场,威海、济宁、潍坊、临沂、东营、泰安等13个机场为支线机场,共同构建开放的航空运输体系。强化青岛港口国际集装箱枢纽地位,联合烟台、日照等港口建设环渤海南部、黄海的物资进出口和国际贸易基地。


记者从28日起公示的《山东省新型城镇化规划(2014—2020年)》(以下简称《规划》)中了解到,山东将强化综合交通运输网络支撑,建设与省域城镇化空间相协调,布局合理、结构完善、衔接顺畅、安全高效的现代化综合交通体系。到 2020年,加快构筑“三横(济青、德龙烟威、菏兖日)四纵(青烟威日、滨临、京沪、京九)”综合运输通道,实现济南至周边省会城市3小时可达,济南和青岛至省内其他设区市2小时可达,快速铁路通达除滨州、东营外的所有设区市,95%以上的县级行政单元在地面交通100公里或1.5小时车程内享受到航空服务。设区市中心城区绿色交通出行比例达到 60%。
建设海陆空联动的国际物流运输体系。提升山东省对外门户地位。济南、青岛、烟台机场为干线机场,威海、济宁、潍坊、临沂、东营、泰安等13个机场为支线机场,共同构建开放的航空运输体系。强化青岛港口国际集装箱枢纽地位,联合烟台、日照等港口建设环渤海南部、黄海的物资进出口和国际贸易基地。
推进潍坊、东营、威海、日照、临沂综合保税区建设,在淄博、枣庄、济宁、泰安等城市建设一批与沿海港口和空港口岸联动发展的保税物流中心。完善机场、港口与地面交通有效衔接的综合交通网络,充分发挥对城市群(带)、城镇密集区的辐射带动作用。